设为首页
后台管理
OA办公
快速导航
弘基炜业
企业概况
董事长致辞
企业文化
集团大事件
集团领导
集团荣誉
团队风采
新闻中心
集团新闻
集团公告
行业资讯
职工文苑
社会公益
集团产业
炜业地产
丰茂农牧业
万邦水泥
万康物业
温馨万家
弘基建筑
弘基装饰
弘基园林
鹏远路桥
招标信息
招标信息
党建工作
党建工作
人力资源
人才理念
招聘信息
联系我们
联系方式
电子地图
互动留言
互动留言
首页
弘基炜业
企业概况
董事长致辞
企业文化
集团大事件
集团领导
集团荣誉
团队风采
新闻中心
集团新闻
集团公告
行业资讯
职工文苑
社会公益
集团产业
炜业地产
丰茂农牧业
万邦水泥
万康物业
温馨万家
弘基建筑
弘基装饰
弘基园林
鹏远路桥
人力资源
人才理念
招聘信息
联系我们
联系方式
电子地图
互动留言
招标信息
招标信息
招标信息
首页
–
招标信息
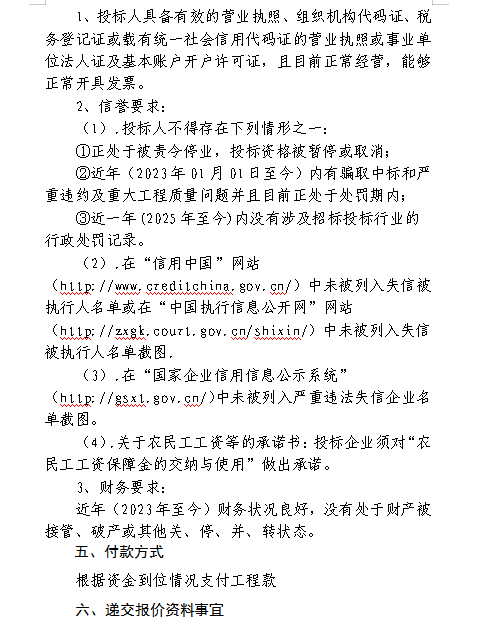
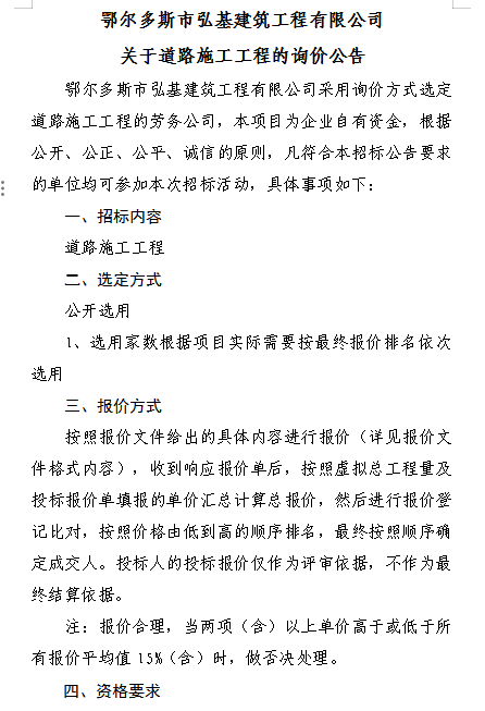
鄂尔多斯市弘基建筑工程有限公司关于道路施工工程的询价公告
点击数:36
2026-04-28 00:00:00 来源:
鄂尔多斯市弘基炜业控股集团有限公司
鄂尔多斯市弘基建筑工程有限公司关于道路施工工程的询价公告.docx
【责任编辑:
】
(Top) 返回页面顶端
下一篇:
招标公告
上一篇:
招标公告
东胜之窗
|
鄂尔多斯政府
|
鄂尔多斯市国有资产监督管理委员会
|
鄂尔多斯总工会
联系电话:0477-3154508 传真:0477-3154508 联系地址:内蒙古鄂尔多斯市东胜区杭锦北路42号
Copyright © 2016 鄂尔多斯市弘基炜业控股集团有限公司 版权所有 技术支持:
新科创想
备案号:
蒙ICP备13001668号
蒙公网安备: 15060202000239号